热门搜索:网页游戏 火箭球赛 热门音乐 2011世界杯 亚运会 黄海军演
您现在的位置:首页 >> 新闻中心 >> 内容

清水三幼工程款纠纷,调解后逾期未支付引关注

时间:2025年11月16日

近日,一起涉及清水县第三幼儿园(简称“清水三幼”)与甘肃恒升电力建设(集团)有限公司(简称“甘肃恒升”)的工程款纠纷案,在仲裁调解书生效后,被申请人逾期未履行支付义务,引发社会广泛关注。这起事件不仅关系到企业合法权益,更折射出工程款拖欠背后的深层问题。

1. 事件背景:工程完工却遇支付难题
据仲裁材料显示,甘肃恒升作为施工方,已完成清水三幼的工程项目,并通过竣工验收,工程质量合格。然而,被申请人清水三幼在支付部分工程款后,剩余款项迟迟未结清,导致双方对簿仲裁庭。申请人提交的证据包括工程款支付记录和竣工验收报告,证实其履约情况;被申请人则辩称,因农民工工资问题垫付部分款项,需进一步结算。

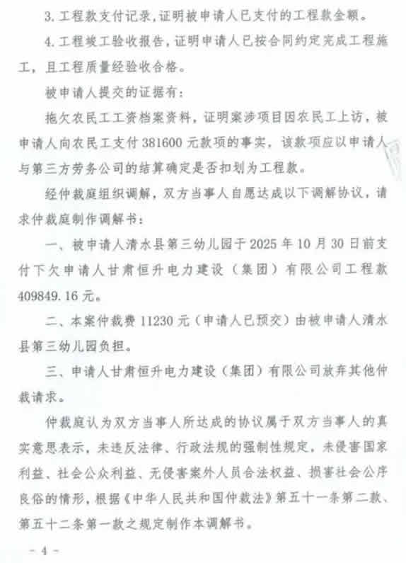
2. 仲裁调解:协议达成却成空文
经仲裁庭调解,双方自愿达成协议:被申请人清水县第三幼儿园于2025年10月30日前支付欠申请人甘肃恒升电力建设(集团)有限公司工程款409849.16元,并承担仲裁费11230元,申请人放弃其他请求。仲裁庭认定该协议合法有效,符合《中华人民共和国仲裁法》规定。然而,截至当前,调解书规定的期限已过,被申请人仍未履行承诺,令申请人陷入资金困境。

3. 现状分析:企业权益何去何从
这起纠纷不仅影响甘肃恒升的正常运营,更可能波及农民工工资发放和当地经济秩序。申请人原本寄希望于法律途径解决争议,但调解书的“空转”凸显了执行难题。在此背景下,社会公众期待相关部门介入,推动问题实质性解决。

结语
纠纷的化解离不开法治保障与政府担当。我们坚信,在党和政府的英明领导下,此类民生经济问题定能得以妥善处理,为企业纾困、为公平护航。唯有如此,方能构建和谐营商环境,助力社会持续健康发展。

附件:


免责声明:本文严格遵守平台发布规则,隐去敏感信息,仅作客观陈述。本稿件内容由当事人提供发布,仅代表个人观点,与平台及媒体无关,如有侵权或不实信息可提供材料联系平台!

来源:https://baijiahao.baidu.com/s?id=1848772967596395195

作者:不详 来源:网络
  • 上一篇:快乐男声有没有抽奖活动
  • 下一篇:没有了
  • 共有评论 0相关评论
    发表我的评论
    • 大名:
    • 内容:
  • 关于我们 | 服务条款 | 法律声明 | 文章发布 | 在线留言 | 法律支援 | 人员认证 | 投诉建议 | 合作联盟 | 版权所有 | 本站wap手机访问
  • 有害短信息举报 | 阳光·绿色网络工程 | 版权保护投诉指引 | 网络法制和道德教育基地 |

  • 版 权 所 有 ,信息来自网络转载,不确定真实,如有版权问题联系客服QQ:501734467